Wirkungsgrafiken bieten eine visuelle Darstellung der vor- und nachgelagerten Zusammenhänge im Zusammenhang mit Elementen im EPC. Einfach ausgedrückt, ist Impact Graph eine Technik zur Visualisierung von Assoziationen und Verknüpfungen mit verschiedenen Prozessen, Aufgaben oder Objekten. Die Visualisierung der verschiedenen Zusammenhänge innerhalb eines Unternehmens ermöglicht es den Benutzern, die Komplexität oder bestimmte Geschäftsaktivitäten sowie die wahre Wirkung von Änderungen im Prozess eines Objekts besser zu verstehen.
Aufpralldiagramm

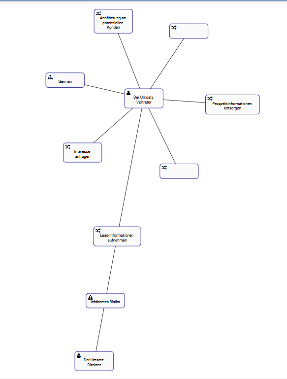
Das Beispiel zeigt das Wirkungsdiagramm der Aufgabe “Kundeninformationen erhalten”. Der Aufgabe selbst ist ein Dokument (Customer Approach Guide), eine Rolle (Sales Manager) und eine Anlage (CRM-System) zugeordnet. Die Besonderheit der zugehörigen Elemente wird durch das Symbol neben dem Namen der Elemente angezeigt.
Das Diagramm bietet eine erste visuelle Darstellung von Elementen, die sich direkt gegenseitig beeinflussen. Benutzer können die Wirkungsgrafiken zusätzlich erweitern, um indirekte Assoziationen anzuzeigen.
Benutzer können Doppelklick auf bestimmte Elemente innerhalb der Wirkungsgrafiken ausführen, wodurch die Zuordnungen zu diesem Element angezeigt werden.
Diese Wirkungsgrafiken können verwendet werden, um Geschäftsanwender zu schulen, interne Geschäftsprozesse zu analysieren und das Management bei der effektiven Optimierung von Aktivitäten zu unterstützen. Darüber hinaus helfen sie bei der Erstellung von Change Management Plänen, die es den Führungskräften ermöglichen, die Auswirkungen jeder organisatorischen Veränderung abzubilden.
Aufpralldiagramm-Navigation
Um zu den Wirkungsgrafiken zu gelangen, lesen Sie bitte die folgenden Anweisungen.
1. Zur Registerkarte Grafik navigieren
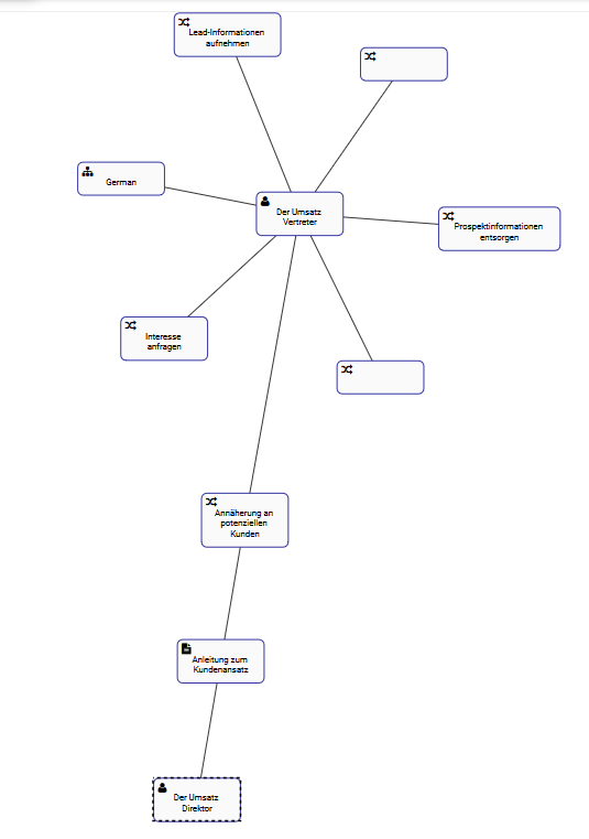
2. Standardmäßig wird ein Benutzer zum Diagramm Processes Map navigiert. Um die Wirkungsgrafik eines bestimmten Elements anzuzeigen, muss ein Benutzer das Element auswählen, bevor er zur Wirkungsgrafikansicht navigieren kann. Für dieses Beispiel wählen wir die Aufgabe “Kundeninformationen erhalten”, indem wir auf den Punkt klicken.
3. Sobald das Element ausgewählt ist, wird es hervorgehoben und zeigt Folgendes an
4. Wählen Sie nun das Symbol für die Wirkungsgrafik 
5. Sie werden zu der Wirkungsgrafik des jeweiligen Elements navigiert.
6. (fakultativ) Um die Wirkungsgrafik weiter zu erweitern, doppelklicken Sie einfach auf das Element, das Sie erweitern möchten.
Haben Sie noch weitere Fragen?
Visit the Support Portal








