Die Funktion Fit Screen wurde implementiert, um Benutzern die Anzeige von Regeln zu erleichtern, indem sie den Vollbildmodus eines Benutzers nutzen.
Um die Schaltfläche Vollbild zu verwenden, gehen Sie bitte wie folgt vor.
1. Zu einem Regelsatz innerhalb des Regelmoduls navigieren
2. Klicken Sie auf die Quick Graph View” Symbol 
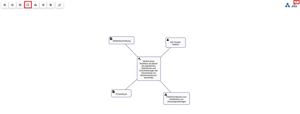
3. Klicken Sie auf die Schaltfläche und die Grafik wird auf “Vollbildansicht” gesetzt.

4. Um die “Vollbildansicht” zu schließen, klicken Sie auf oder in der rechten oberen Ecke.
Haben Sie noch weitere Fragen?
Visit the Support Portal



