Les graphiques d’impact fournissent une représentation visuelle des associations amont et aval liées aux éléments de la EPC. En termes simples, les graphiques d’impact montrent aux utilisateurs quels éléments sont associés les uns aux autres. Voir les différentes associations au sein d’une organisation permet aux utilisateurs de mieux comprendre la complexité des certaines activités d’affaires. Ainsi que l’effet réel des changements au sein de l’organisation.
Graphique d’impact

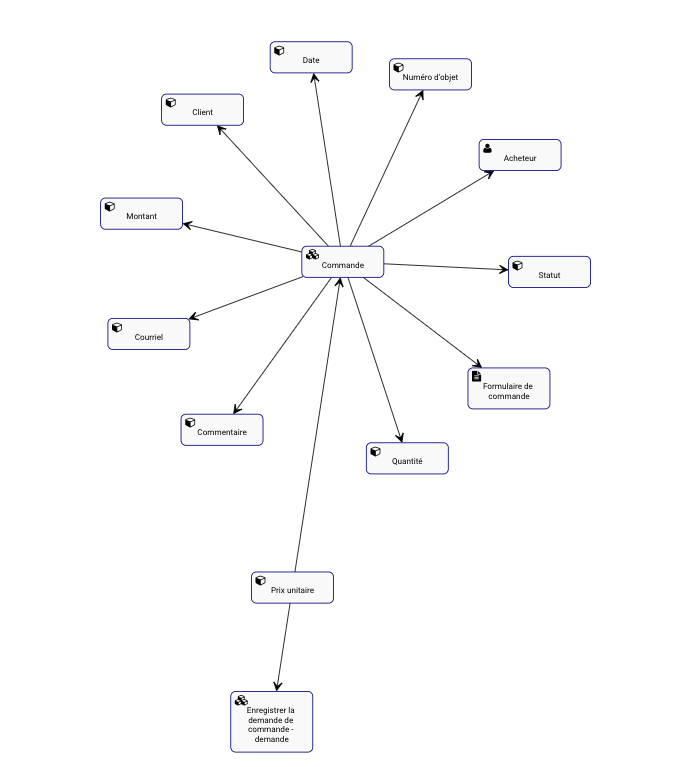
L’exemple présente le graphique d’impact de l’attribut « Prix unitaire ». L’attribut est joint à deux entités « Ordre » et « Enregistrer la demande d’ordre – demande ».
La nature spécifique des éléments associés est indiquée par l’icône à côté du nom des éléments.
Le graphique fournit une représentation visuelle initiale des éléments qui ont directement une incidence les uns sur les autres. Les utilisateurs peuvent en outre développer les graphiques d’impact pour afficher des associations indirectes.
Les utilisateurs peuvent double-cliquer sur des éléments spécifiques dans les graphiques d’impact, qui afficheront les associations à cet élément.

Ces graphiques d’impact peuvent être utilisés pour éduquer les utilisateurs commerciaux, analyser les processus opérationnels internes et aider la direction à optimiser efficacement les activités. De plus, ils aident à la préparation des plans de gestion du changement, ce qui permet aux gestionnaires de déterminer l’effet de tout changement organisationnel.
Navigation sur le graphique d’impact
Pour accéder aux graphiques d’impact, veuillez consulter les instructions suivantes.
1. Accédez à un attribut dans le module des données principales
2. Cliquez sur l’icône Quick Graph View 
3. Vous serez redirigé vers le graphique d’impact de l’élément en question.

4. (Facultatif) Pour agrandir davantage le graphique d’impact, double-cliquez simplement sur l’élément que vous souhaitez afficher.

Besoin d'aide supplémentaire avec ce sujet?
Visit the Support Portal


