La fonction de zoom a été implémentée pour aider les utilisateurs à afficher des items spécifiques dans les processus sélectionnés
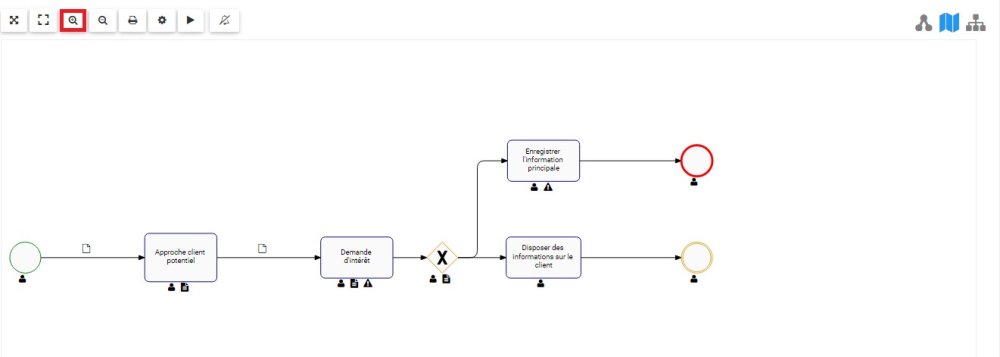
Pour utiliser le bouton Zoom avant, consultez les instructions suivantes.
1. Accédez à l’onglet Graphiques

2. Sélectionnez le bouton Zoom avant dans le coin supérieur gauche de la page

3. Cliquez sur le bouton jusqu’à atteindre le zoom désiré

Besoin d'aide supplémentaire avec ce sujet?
Visit the Support Portal


