Impact Graphs provide a visual representation of the upstream and downstream associations related to items in the EPC. In simple terms, Impact Graphs show users what items are associated to one another. Seeing the different associations within an organization allows users to better understand the complexity or certain business activities, as well as the true effect of changes within the organization.

Impact Graph

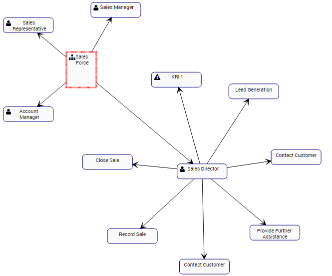
The example features the Impact Graph of the “Sales Force” Org Unit. The Org Unit itself has a Roles (Sales Manager, Sales Director, Account Manager and Sales Representative) associated with it. The specific nature of the items associated is denominated by the icon featured next to the name of the items.

The Graph provides an initial visual representation of items that directly impact one another. Users can additionally expand the Impact Graphs to view indirect associations.

Users can double click on specific items within the Impact Graphs, which will display the associations to that item.

These Impact Graphs can be used to educate business users, to analyze internal business processes and help management optimize activities effectively. Additionally, they help in the preparation of change management plans, allowing managers to map out the effect of any organizational change.

Impact Graph Navigation

To navigate to Impact Graphs, please see the following instructions.
1. Navigate to an Org Unit within the Organization Module

2. Click on the “Quick Graph View” icon

3. By default, a user will be navigated to the Measures Hierarchy Graph. To view a specific item’s Impact Graph, a select the “Impact Graph” icon

4. You will be navigated to the specific item’s Impact Graph

5. (Optional) To further expand the Impact Graph, simply double-click on the item to which you would like to display

Need more help with this?
Visit the Support Portal

Thanks for your feedback.