Les graphiques d’impact fournissent une représentation visuelle des associations en amont et en aval liées aux items d’EPC. En termes simples, les graphiques d’impact montre aux utilisateurs quels items sont associés un à l’autre. Voir les différentes associations au sein d’une organisation permet aux utilisateurs de mieux comprendre la complexité ou certaines activités d’affaires, ainsi que l’effet réel des changements au sein de l’organisation.
Graphique d’impact

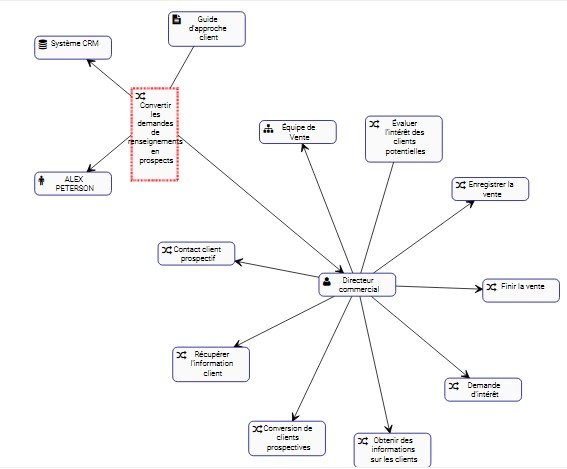
L’exemple présente le graphique d’impact de la mesure de performance “Convertir des demandes de renseignements en prospects”. La mesure de la performance elle-même comporte un document (Guide d’approche du client), un rôle (Directeur des ventes) et Actif (système CRM) et Tâche (Demande d’intérêt) associé à celui-ci. La nature spécifique des items associés est dénommée par l’icône figurant à côté du nom des items.
Le graphique fournit une représentation visuelle initiale des items qui directement s’intensifient. Les utilisateurs peuvent également développer les graphiques d’impact pour afficher les associations indirectes.
Les utilisateurs peuvent double cliquer sur sur des items spécifiques dans les graphiques d’impact, qui afficheront les associations à cet items.
Ces graphiques d’impact peuvent être utilisés pour éduquer les utilisateurs professionnels, analyser les processus d’affaires internes et aider la direction à optimiser efficacement les activités. Ils fournissent à la direction une vision complète des impacts des changements, ce qui permet d’effectuer la planification de la gestion des changements.
Navigation des Graphiques d’impact
Pour naviguer dans les Graphiques d’impact, consultez les instructions suivantes.
1. Naviguez vers une mesure de performance (KPI, KCI ou KRI) dans le module de performance
2. Cliquez sur l’icône “Vue Graphique d’impact” 
3. Par défaut, un utilisateur sera déplacé vers le Graphique hiérarchique des mesures. Pour afficher le graphique d’impact d’un item spécifique, sélectionnez l’icône “Graphique d’impact” 
4. Vous serez dirigé vers le graphique d’impact de l’item spécifique
5. (Facultatif) Pour développer davantage le Graphique d’impact, double-cliquez sur l’item que vous souhaitez afficher
Besoin d'aide supplémentaire avec ce sujet?
Visit the Support Portal





