Les graphiques d’impact fournissent une représentation visuelle des associations en amont et en aval liées aux éléments de l’EPC. En termes simples, les graphiques d’impact montrent aux utilisateurs quels éléments sont associés les uns aux autres. Voir les différentes associations au sein d’une organisation permet aux utilisateurs de mieux comprendre la complexité de certaines activités d’affaires, ainsi que l’effet réel des changements au sein de l’organisation.
Graphique d’impact

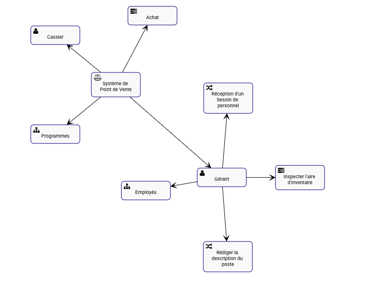
L’exemple présente le graphique d’impact de la capacité « Système de point de vente ». La Capacité a deux Rôles (Caissier et Gérant), un Processus (Achat) et une Unité Organisationnelle (Programmes) associés avec elle-même. La spécificité des éléments associés est désignée par l’icône figurant à côté du nom des éléments.
Le graphique fournit une représentation visuelle initiale des éléments qui ont un impact directement les uns sur les autres. Les utilisateurs peuvent également développer les graphiques d’impact pour afficher les associations indirectes.
Les utilisateurs peuvent double-cliquer sur des éléments spécifiques dans les graphiques d’impact, ce qui affichera les associations avec cet élément.

Ces graphiques d’impact peuvent être utilisés pour éduquer les utilisateurs, analyser les processus d’affaires internes et aider la direction à optimiser efficacement les activités. Ils fournissent à la direction une vue complète des impacts du changement, permettant d’effectuer la planification de la gestion du changement.
Navigation dans le graphique d’impact
Pour accéder aux graphiques d’impact, veuillez consulter les instructions suivantes.
1. Accédez à une capacité dans le module de capacité
2. Cliquez sur l’icône « Vue graphique rapide »
3. Par défaut, un utilisateur sera dirigé vers le graphique hiérarchique. Pour afficher le graphique d’impact d’un élément spécifique, sélectionnez l’icône « Graphique d’impact »
4. Vous serez dirigé vers le graphique d’impact de l’élément spécifique

5. (Facultatif) Pour développer davantage le graphique d’impact, double-cliquez simplement sur l’élément auquel vous souhaitez afficher

Besoin d'aide supplémentaire avec ce sujet?
Visit the Support Portal




