Suivez les étapes ci-dessous pour exporter les données de votre environnement EPC actuel. L’assistant d’exportation créera un fichier de données au format .vsdx.

1. Dans la barre d’outils WebApp, sélectionnez les trois points —> Exporter.

2. Sélectionnez Visio (.vsdx).

3. Tapez dans la section «Sélectionnez un processus» le nom du processus que vous souhaitez exporter ou recherchez par hiérarchie.

4. Si vous recherchez par hiérarchie, cliquez sur le processus que vous souhaitez exporter. Lorsque vous avez terminé, cliquez sur Exporter. La fenêtre se fermera et vous serez ramené à la fenêtre d’exportation initiale.

5. Une fois que vous avez terminé, cliquez sur Exporter.

6. Une fenêtre s’ouvrira pour vous informer de l’exportation. Cliquez sur Continuer à travailler.

7. Vous recevrez une confirmation lorsque l’exportation sera terminée. Cliquez sur Tout voir.

8. La notification Exportation réussie contient le lien pour télécharger le fichier d’exportation au format demandé.

Réorganiser la Carte de processus dans Visio

Lorsque les processus sont exportés vers Visio, les coordonnées de toutes les formes ne sont pas exportées. Les cartes nécessitent donc une nouvelle mise en page de la carte dans Visio avant d’être lisibles.

1. Ouvrez le fichier .vsdx contenant votre processus exporté dans Microsoft Visio.

2. Sélectionnez l’onglet Design.

3. Sélectionnez le menu Remodelage de la Page.

4. Cliquez sur De gauche à droite (comme indiqué dans la capture d’écran ci-dessous).

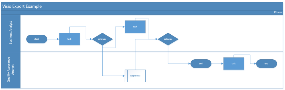
5. Une fois la mise en page appliquée, vous devriez voir une carte similaire à celle d’EPC au format Swimlane.

Processus EPC

Processus exporté Visio (.vsdx)

Besoin d'aide supplémentaire avec ce sujet?
Visit the Support Portal

Merci pour vos commentaires.