La fonction plein écran a été implémentée pour aider les utilisateurs à visualiser les risques, en utilisant le plein écran d’un utilisateur.
Pour utiliser le bouton Plein écran, veuillez consulter les instructions suivantes.
1. Accédez à un ensemble de risques dans le module de risque
2. Cliquez sur l’icône Vue Graphique rapide 
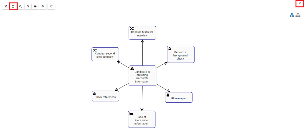
3. Cliquez sur le bouton 

4. Pour fermer la « Vue Plein écran » cliquez sur 


Besoin d'aide supplémentaire avec ce sujet?
Visit the Support Portal


