Wirkungsgrafiken bieten eine visuelle Darstellung der vor- und nachgelagerten Zusammenhänge im Zusammenhang mit Elementen im EPC. Einfach ausgedrückt, zeigen Wirkungsgrafiken dem Benutzer, welche Elemente miteinander verknüpft sind. Die Betrachtung der verschiedenen Zusammenhänge innerhalb eines Unternehmens ermöglicht es den Benutzern, die Komplexität oder bestimmte Geschäftsaktivitäten sowie die tatsächlichen Auswirkungen von Änderungen innerhalb des Unternehmens besser zu verstehen.
Aufpralldiagramm

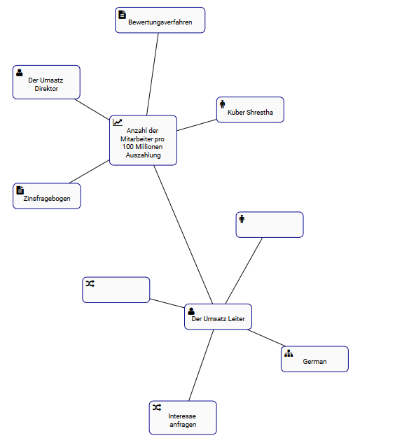
Das Beispiel zeigt das Wirkungsdiagramm der Leistungskennzahl “Anfragen in Leads umwandeln”. Der Leistungskennzahl selbst ist ein Dokument (Customer Approach Guide), eine Rolle (Sales Manager) und ein Asset (CRM-System) und eine Aufgabe (Interest Inquiry) zugeordnet. Die Besonderheit der zugehörigen Elemente wird durch das Symbol neben dem Namen der Elemente angezeigt.
Das Diagramm bietet eine erste visuelle Darstellung von Elementen, die sich direkt gegenseitig beeinflussen. Benutzer können die Wirkungsgrafiken zusätzlich erweitern, um indirekte Assoziationen anzuzeigen.
Benutzer können Doppelklick auf bestimmte Elemente innerhalb der Wirkungsgrafiken ausführen, wodurch die Zuordnungen zu diesem Element angezeigt werden.
Diese Wirkungsgrafiken können verwendet werden, um Geschäftsanwender zu schulen, interne Geschäftsprozesse zu analysieren und das Management bei der effektiven Optimierung von Aktivitäten zu unterstützen. Sie geben dem Management einen vollständigen Überblick über die Auswirkungen von Änderungen und ermöglichen es, die Planung des Änderungsmanagements zu beeinflussen.
Aufpralldiagramm-Navigation
Um zu den Wirkungsgrafiken zu gelangen, lesen Sie bitte die folgenden Anweisungen.
1. Navigieren Sie zu einer Leistungskennzahl (KPI, KCI oder KRI) innerhalb des Performance Moduls.
2. Klicken Sie auf das Symbol “Schnelle Grafikansicht
“ 
3. Standardmäßig wird ein Benutzer zum Diagramm der Maßnahmenhierarchie navigiert. Um das Wirkungsdiagramm eines bestimmten Elements anzuzeigen, wählen Sie das Symbol “Wirkungsdiagramm” 
4. Sie werden zu der Wirkungsgrafik des jeweiligen Elements navigiert.
5. (Optional) Um die Wirkungsgrafik weiter zu erweitern, doppelklicken Sie einfach auf das Element, zu dem Sie es anzeigen möchten.
Haben Sie noch weitere Fragen?
Visit the Support Portal



