Wirkungsgrafiken bieten eine visuelle Darstellung der vor- und nachgelagerten Zusammenhänge im Zusammenhang mit Elementen im EPC. Einfach ausgedrückt, zeigen Wirkungsgrafiken dem Benutzer, welche Elemente miteinander verknüpft sind. Die Betrachtung der verschiedenen Zusammenhänge innerhalb eines Unternehmens ermöglicht es den Benutzern, die Komplexität oder bestimmte Geschäftsaktivitäten sowie die tatsächlichen Auswirkungen von Änderungen innerhalb des Unternehmens besser zu verstehen.
Aufpralldiagramm

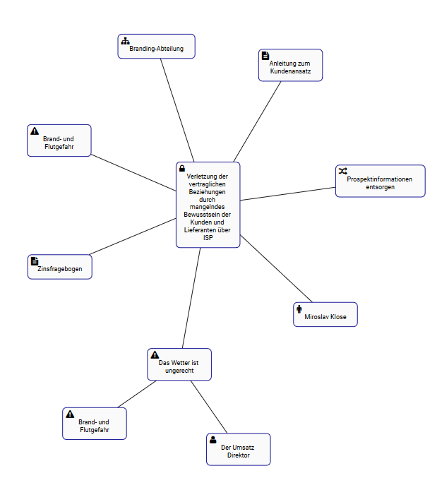
Das Beispiel zeigt das Wirkungsdiagramm der Kontrolle “Kandidaten, die in Interviews eine Qualifikation erreicht haben, erhalten spezifische Leistungstests”. Die Kontrolle selbst ist mit einer Rolle “Personalverantwortlicher”, einem Risiko “Die Fähigkeiten des Kandidaten sind nicht auf dem neuesten Stand”, einer Key Control Indicator “Verhältnis der Kandidaten zu Leistungstests” und einer Aufgabe “Durchführung eines Interviews auf zweiter Ebene” verbunden.
Die Besonderheit der zugehörigen Elemente wird durch das Symbol neben dem Namen der Elemente angezeigt.
Das Diagramm bietet eine erste visuelle Darstellung von Elementen, die sich direkt gegenseitig beeinflussen. Benutzer können die Wirkungsgrafiken zusätzlich erweitern, um indirekte Assoziationen anzuzeigen.
Benutzer können Doppelklick auf bestimmte Elemente innerhalb der Wirkungsgrafiken ausführen, wodurch die Zuordnungen zu diesem Element angezeigt werden.
Diese Wirkungsgrafiken können verwendet werden, um Geschäftsanwender zu schulen, interne Geschäftsprozesse zu analysieren und das Management bei der effektiven Optimierung von Aktivitäten zu unterstützen. Darüber hinaus helfen sie bei der Erstellung von Change Management Plänen, die es den Führungskräften ermöglichen, die Auswirkungen von organisatorischen Veränderungen abzubilden.
Aufpralldiagramm-Navigation
Um zu den Wirkungsgrafiken zu gelangen, lesen Sie bitte die folgenden Anweisungen.
1. Navigieren zu einem Control innerhalb des Steuermoduls
2. Klicken Sie auf das Symbol Schnelle Grafikansicht Symbol 
3. Sie werden zu der Wirkungsgrafik des jeweiligen Elements navigiert.
4. (Fakultativ) Um die Wirkungsgrafik weiter zu erweitern, doppelklicken Sie einfach auf das Element, zu dem Sie es anzeigen möchten.
Haben Sie noch weitere Fragen?
Visit the Support Portal



