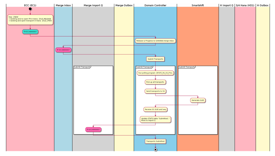
1 New Object ZNEW
1 Existing Object and no open TR in Hana ZOLD_RELEASE
1 Existing Object with open transport in Hana ZOLD_OPEN

1 New Object ZNEW
1 Existing Object and no open TR in Hana ZOLD_RELEASE
1 Existing Object with open transport in Hana ZOLD_OPEN

Post your comment on this topic.