Sollen Life Cycle Events auch beim Import ausgeführt werden, müssen explizit die entsprechenden Events implementiert werden. Bzw. sollten spezielle Events implementiert werden, um den Import möglichst Performance optimiert durchführen zu können.
public override void OnImportCreated(OrmBABase orm)
{
OnCreated(orm);
}
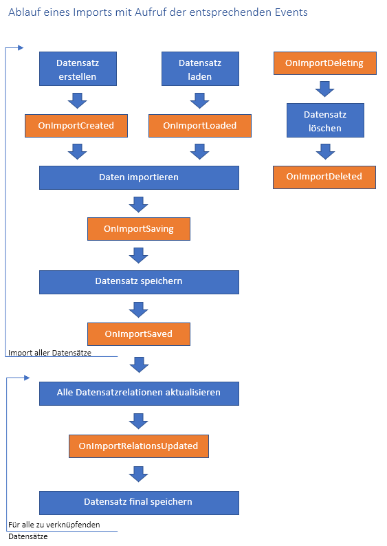
Folgende Events stehen zur Verfügung
- OnImportCreated(OrmBABase orm)
Wird ausgeführt, wenn der Importprozess einen neuen Datensatz erstellt hat, um Daten in diesen zu importieren. - OnImportLoaded(OrmBABase orm)
Wird ausgeführt, wenn der Importprozess einen existierenden Datensatz aus der Datenbank geladen hat, um Daten in diesen zu importieren. - OnImportRelationsUpdated(OrmBABase orm)
Wird ausgeführt, wenn der Importprozess den Import von Daten erfolgreich abgeschlossen und abschließend Änderungen an den Relationen eines Datensatzes durchgeführt hat. Der Aufruf geschieht direkt vor dem abschließenden Speichern des Datensatzes. Der Aufruf erfolgt nicht, wenn keine Relationen geändert wurden.
Hinweis: Die Relationen des Datensatzes sind hier aktuell, Änderungen am Datensatz werden im nächsten Schritt auch mit gespeichert, RelatedData ist allerdings hier NOCH NICHT aktuell, da in einigen Fällen UpdateRelatedData() auch das Speichern übernimmt und der Event daher vor dem entsprechenden Aufruf gefeuert werden muss. - OnImportSaving(OrmBABase orm)
Wird ausgeführt, wenn der Importprozess den Import von Daten abgeschlossen hat und den Datensatz als nächstes speichern möchte. - OnImportSaved(OrmBABase orm)
Wird ausgeführt, wenn der Importprozess den Import von Daten abgeschlossen hat und den Datensatz erfolgreich gespeichert hat. - OnImportDeleting(OrmBABase orm)
Wird ausgeführt, wenn der Importprozess einen Datensatz auf Basis einer „Record_Deletions.csv“ Datei als nächstes löschen möchte. - OnImportDeleted(OrmBABase orm)
Wird ausgeführt, wenn der Importprozess einen Datensatz auf Basis einer „Record_Deletions.csv“ Datei erfolgreich gelöscht hat.



